Revisiedatum: 9 april 2026
In het kort
Deze RTA gaat over het elektronisch uitwisselen van verpleegkundige informatie wanneer een patiënt overgaat van de ene zorgverlener naar de andere. Bijvoorbeeld van het ziekenhuis naar de wijkverpleging, de VVT, revalidatie of een andere zorgpartner. Doel is:
- de overdracht duidelijker en veiliger maken
- samenwerking verbeteren
- voorkomen dat informatie kwijtraakt
- ervoor zorgen dat patiënten niet meermaals hun verhaal hoeven doen
De patiënt staat centraal. De afspraken worden regelmatig geëvalueerd en waar nodig aangepast.
Algemene afspraken
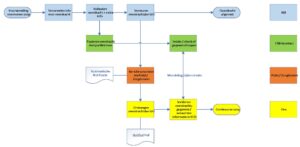
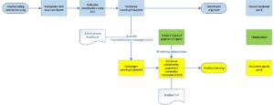
Wanneer verstuur je de eOverdracht?
- Stuur de eOverdracht bij voorkeur voor de patiënt vertrekt.
- Lukt dat niet buiten kantoortijden? Stuur het dan de volgende werkdag.
- Als eOverdracht niet mogelijk is, gebruik dan een beveiligde e-mail, geef de informatie op papier mee aan de patiënt, of bel de ontvanger.
- Veel ontvangende partijen zijn buiten kantoortijden niet bereikbaar. Gebruik daarom dezelfde alternatieven, tenzij er speciaal getraind personeel is (zoals ANW-hoofden) die de overdracht wél kunnen verwerken.
Welke informatie stuur je mee?
- Er komt een werkgroep die bepaalt welke gegevens altijd meegestuurd moeten worden bij een overdracht.
- De verzendende verpleegkundige of verzorgende beoordeelt per patiënt welke extra informatie nog relevant is.
Wat doe je als de overdracht niet aankomt?
- De ontvangende organisatie neemt contact op met de verzender als de eOverdracht niet of verkeerd aankomt.
- Dat kan via telefoon, Point, ZorgDomein-chat, of beveiligde e-mail.
- Bij technische problemen neem je contact op met de leverancier van het EPD of ECD.
Overdracht van ziekenhuis naar wijkverpleging of VVT

Overdracht tussen VVT-organisaties of tussen VVT en ggz
